首页
机构概况
环境质量
政府信息公开
互动交流
民企服务
办事服务
当前位置:
首页
> 正文
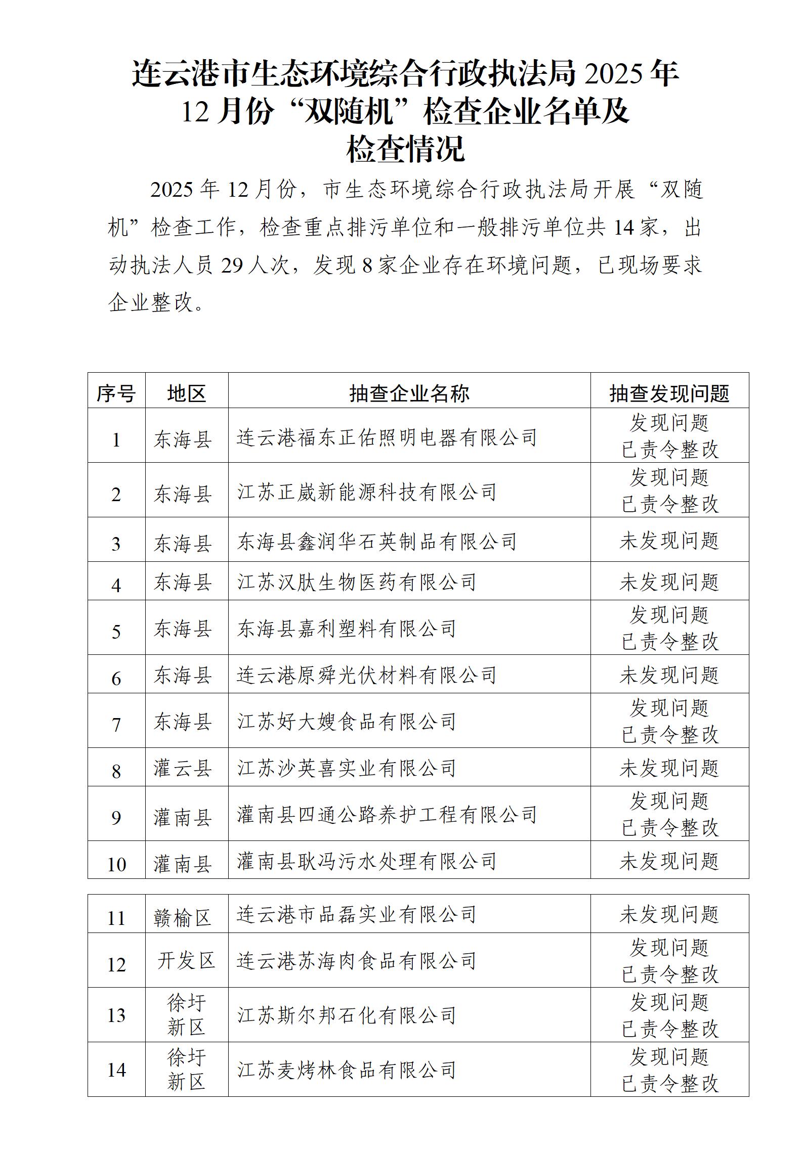
连云港市生态环境综合行政执法局2025年12月份“双随机”检查企业名单及检查情况
来源:
市生态环境局
| 录入:
市环监局
| 日期:
2026-01-09
| 浏览
次 |